关于国家留学基金委2025年第一批创新型人才国际合作培养项目
(微电子与集成电路学科)选派工作的通知
各相关学院、同学们:
根据国家留学基金委《关于做好2025年创新型人才国际合作培养项目第一批人员申报工作的通知》,学校将启动本年度第一批项目人员遴选及选派工作,现将项目有关安排通知如下:
一、项目概况
项目名称:地方高校“微电子与集成电路学科”创新型人才国际合作培养项目;
外方合作高校:英国爱丁堡大学、英国诺丁汉大学、韩国成均馆大学集成纳米结构物理中心、美国加州大学伯克利分校新兴技术研究中心;
选派专业大类:电子科学与技术;
经费资助:国家留学基金委提供一次往返国际旅费、学习期限内的奖学金(可用于支付生活费、注册费、医疗保险费、书籍资料费、板凳费、签证延长费等)资助。
二、选派类别
(一)攻读博士学位研究生(留学期限一般为36–48个月,具体以合作大学出具的录取通知书或邀请信为准。)
申请人条件:须为项目单位优秀在读硕士研究生(包括应届硕士毕业生)、应届本科毕业生或在职工作人员。在读硕士研究生应具备一定的科研能力和科研成果;应届本科毕业生应达到校内免试直升研究生水平;在职人员应具有学士及以上学位,在相应工作岗位取得较突出成绩、具有较强的科研能力。年龄不超过35周岁(1989年1月1日以后出生)。
选派专业:本科生:微电子科学与工程、集成电路设计与集成系统、电子科学与技术等;
硕士生:电子科学与技术、电子信息等。
(二)联合培养硕士研究生(留学期限为3–12个月。)
申请条件:须为项目单位全日制优秀在读硕士研究生。年龄不超过35周岁(1989年1月1日以后出生)。
选派专业:电子科学与技术、电子信息等。
(三)访问学者(留学期限为3–12个月。)
申请条件:须为项目单位正式工作人员,年龄不超过50周岁(1974年1月1日以后出生),本科毕业后应有5年以上工作经历,硕士毕业后应有2年以上工作经历。对博士毕业的申请人无工作年限要求。
三、选派人员基本条件
(一)符合2025年国家留学基金资助出国留学人员选派简章规定的申请人基本条件(详见https://www.csc.edu.cn/article/3409);
(二)具有中国国籍,不具有国外永久居留权。热爱社会主义祖国,政治素质优秀,身心健康,无违法违纪记录;
(三)具有良好专业基础和发展潜力,恪守学术道德、遵守学术规范,在工作、学习中表现突出,具有学成回国为国家建设服务的事业心和使命感;
(四)获得留学单位出具的正式邀请信或录取通知书;
注意:邀请信/入学通知中应包含以下内容:申请人基本信息(申请人姓名、出生日期、国内院校等)、留学身份、留学时间(应明确留学期限及起止年月)、国外指导教师信息、留学专业/课题或受邀人拟在国外从事主要学习/研究工作、外方负责人或邀请人签字与联系方式。
(五)满足相应语言要求(详见https://www.csc.edu.cn/article/3300)
(六)申请人“拟留学专业”应与项目专业一致。博士研究生入学的可能参考申请人最近的学习(或同等学历)的成绩、简历、推荐信、研修计划、研究领域的工作经验等。
四、选拔方式
遵循“公开、公平、公正”的原则,采取“个人申请,学院推荐,专家评审,择优录取”的方式进行选拔。申请人相关信息将通过中外合作双方导师、专家评审后在校内公示。2025年第一批人员申请网上报名及申请受理时间为3月1-10日。
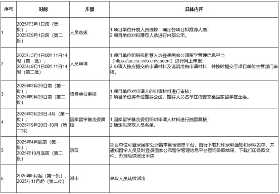
五、选拔流程

六、咨询联系方式
国际交流与合作处:谢老师,027-59590382,xiebiao@hbut.edu.cn, 行政楼A433室
理学院(芯片产业学院):吕老师,027-59750492,382511335@qq.com,科技楼703室
特此通知。
国际交流与合作处
理学院
2025年2月25日